Documentation Index
Fetch the complete documentation index at: https://docs.quickblox.com/llms.txt
Use this file to discover all available pages before exploring further.
Before you begin
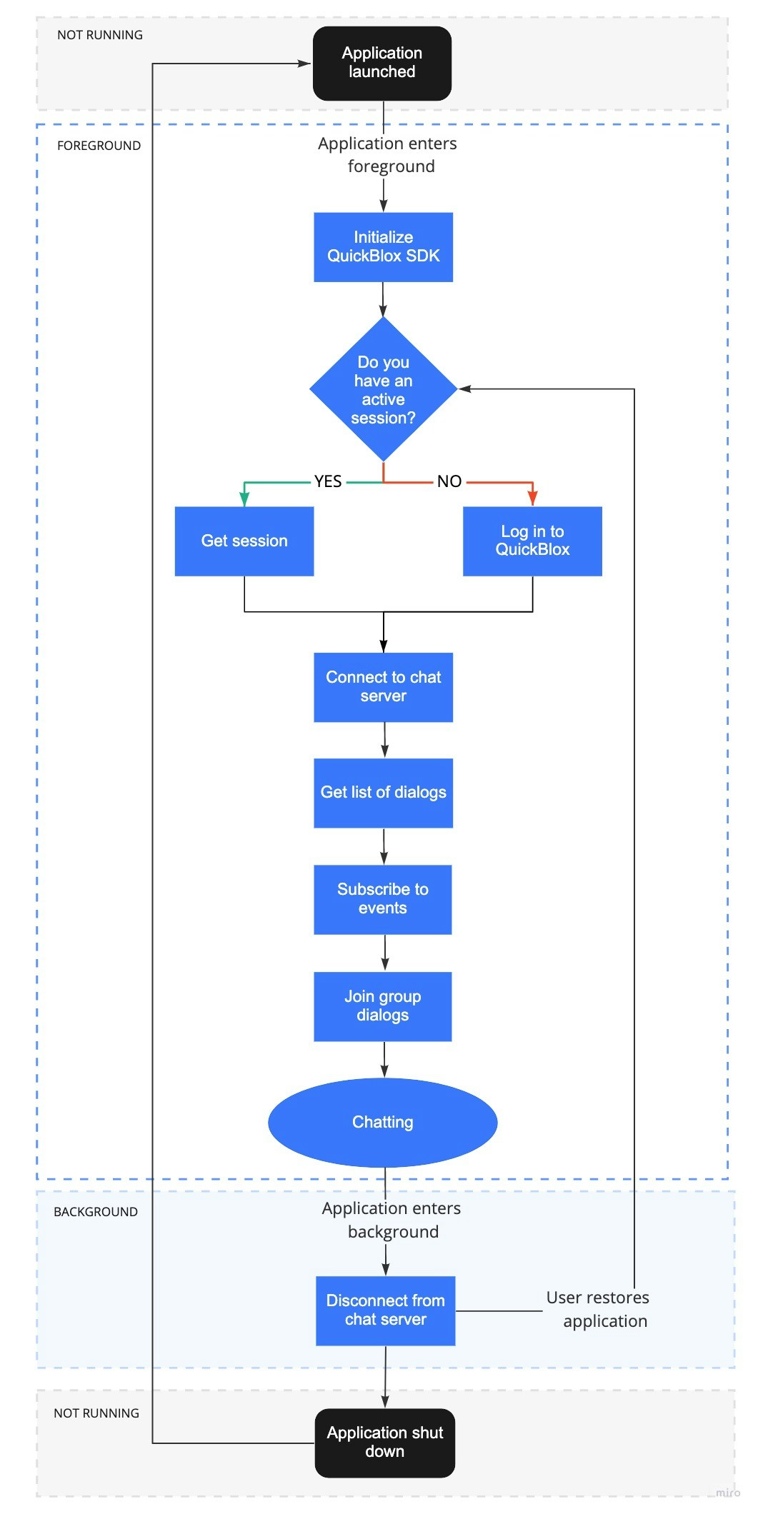
- Register a QuickBlox account. This is a matter of a few minutes and you will be able to use this account to build your apps.
- Configure QuickBlox SDK for your app. Check out Setup page for more details.
- Create a user session to be able to use QuickBlox functionality. See Authentication page to learn how to do it.
- Connect to the Chat server. See Connection page to learn how to do it.
Dialog types
All chats between users are organized in dialogs. There are 3 types of dialogs:- private dialog - a dialog between 2 users.
- group dialog - a dialog between the specified list of users.
- public dialog - an open dialog. Any user from your app can be joined to it.
Create dialog
To create a private dialog, you need to set the ID of the opponent you want to create a chat with.Dart
Dart
Dart
createDialog() method accepts the following arguments:
| Argument | Required | Description |
|---|---|---|
| occupantIds | yes | A list of opponents IDs.- If the occupantsIds array is empty and type is not provided, the public dialog is created.- If the occupantsIds has a single user and type is not provided, the private dialog is created.- If the occupantsIds has more then one userId and type is not provided, a group dialog is created. |
| dialogName | yes | The name of the dialog. Required only for group and public dialog types. Not needed for private dialog. |
| dialogType | no | A type of the dialog. Possible values: QBChatDialogTypes.CHAT, QBChatDialogTypes.GROUP\_CHAT or QBChatDialogTypes.PUBLIC\_CHAT. By default, the public dialog is created. |
| dialogPhoto | no | A url of the image. Can be a link to a file in Content module, Custom Objects module or just a web link.Must be a String. |
Join dialog
Before you start chatting in a group or public dialog, you need to join it by calling thejoinDialog() method. If you’ve successfully joined the dialog, you can send/receive messages in real-time. See this section to learn how to send/receive messages.
Dart
isJoinedDialog()
Dart
joinDialog() method is used with regard to the dialog type.
| Capabilities | Public | Group | Private |
|---|---|---|---|
| Join | ✓ | ✓ | ✗ |
You can join a group dialog only if your user ID is present in the
occupantIDs array, in the dialog model.Your user ID is added to the occupantIDs array if you create a dialog or you are added to the dialog by the other user. See this section to learn how to add occupants to the group dialog.Leave dialog
You can leave the group and public dialog by calling theleaveDialog() method. If the dialog is left, you can’t send/receive messages. To be able to receive/send messages, you need to join it.
Dart
| Capabilities | Public | Group | Private |
|---|---|---|---|
| Leave | ✓ | ✓ | ✗ |
When a group dialog is left, your user ID is removed
occupantIds array, in the dialog model. As a result, the dialog is removed from the list of dialogs and you won’t have access to the chat history.To remove a dialog for all users, use the deleteDialog() method. See this section to learn how to delete the dialog completely for all users.Retrieve list of dialogs
It’s common to request all your dialogs on every app login. The request below will return private, group, and public dialogs containingtest value in their names, sorted in ascending order by the QBChatDialogFilterFields.LAST_MESSAGE_DATE_SENT field, and limited to 100 dialogs on the page with 25 dialogs skipped at the beginning.
Dart
| Argument | Required | Description |
|---|---|---|
| sort | no | Specifies sorting criteria for the field. |
| filter | no | Specifies filtering criteria for the field. |
| limit | no | Limit search results to N records. Useful for pagination. Default value: 100. |
| skip | no | Skip N records in search results. Useful for pagination. Default (if not specified): 0. |
Search operators
You can use search operators to get more specific search results. The request below will return all dialogs containing theflutter_chat in their names.
Dart
| Search operators | Applicable to types | Applicable to fields | Description |
|---|---|---|---|
| lt | number, string, date | last_message_date_sent, created_at, updated_at | Less Than operator. |
| lte | number, string, date | last_message_date_sent, created_at, updated_at | Less Than or Equal to operator. |
| gt | number, string, date | last_message_date_sent, created_at, updated_at | Greater Than operator. |
| gte | number, string, date | last_message_date_sent, created_at, updated_at | Greater Than or Equal to operator. |
| ne | number, string, date | _id, name, last_message_date_sent | Not Equal to operator. |
| in | number, string, date | type, last_message_date_sent, name | IN array operator. |
| nin | number, string, date | last_message_date_sent | IN array operator. |
| all | number | occupants_ids | ALL are contained in array. |
| ctn | string | name | All records that contain a particular substring. |
Sort operators
You can use sort operators to order the search results. The request below will return a list of dialogs sorted by theQBChatDialogSorts.LAST_MESSAGE_DATE_SENT field in descending order.
Dart
| Sort options | Applicable to types | Applicable to fields | Description |
|---|---|---|---|
| ascending | All types | id, created_at, name, last_message_date_sent | Sort results in ascending order by setting the ascending as true. |
| descending | All types | id, created_at, name, last_message_date_sent | Sort results in descending order by setting the ascending as false. |
Update dialog
You can update the information for a private, group, and public dialog.Dart
| Argument | Required | Description |
|---|---|---|
| dialogId | yes | The ID of the dialog. |
| dialogName | no | A name of the dialog. |
| dialogPhoto | no | A url of the image. Should be a String. |
| Capabilities | Public dialog | Group dialog | Private dialog |
|---|---|---|---|
| Update a dialog name | Owner | Owner | ✗ |
| Update a photo | Owner | Owner | ✗ |
Add occupants
Set theaddUsers argument to add occupants to the dialog. As a result, the ID of the opponent will be added to the occupantIds array.
Dart
| Capabilities | Public dialog | Group dialog | Private dialog |
|---|---|---|---|
| Add other users | ✗ | Owner,Occupant | ✗ |
Remove occupants
Set theremoveUsers argument to remove occupants from the dialog. As a result, the ID of the opponent will be removed from the occupantIds array.
Dart
| Capabilities | Public dialog | Group dialog | Private dialog |
|---|---|---|---|
| Remove other users | ✗ | Owner | ✗ |
| Remove yourself | ✗ | Owner,Occupant | ✗ |
Delete dialog
Delete a dialog for all users using the request below. When deleting a group dialog, all user IDs will be removed from theoccupantIds array in the dialog model. You can also delete multiple dialogs in a single request.
To delete a dialog for yourself, just leave the dialog. See this section for more information.
Dart
| Capabilities | Public | Group | Private |
|---|---|---|---|
| Delete a dialog for all users | Owner | Owner | Owner |
Resources
A sequence of steps a user takes to start a dialog by moving through the application lifecycle.