Documentation Index
Fetch the complete documentation index at: https://docs.quickblox.com/llms.txt
Use this file to discover all available pages before exploring further.
Before you begin
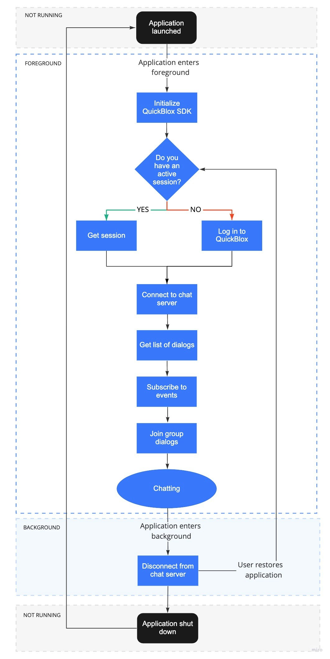
- Register a QuickBlox account. This is a matter of a few minutes and you will be able to use this account to build your apps.
- Configure QuickBlox SDK for your app. Check out Setup page for more details.
- Create a user session to be able to use QuickBlox functionality. See Authentication page to learn how to do it.
- Connect to the Chat server. See Connection page to learn how to do it.
Dialog types
All chats between users are organized in dialogs. There are 3 types of dialogs:- private dialog - a dialog between 2 users.
- group dialog - a dialog between the specified list of users.
- public dialog - an open dialog. Any user from your app can be added to it.
Create dialog
To create a private dialog, you need to set the ID of the opponent you want to create a chat with.JavaScript
JavaScript
JavaScript
createDialog() method accepts one argument of the object type that has the following fields:
| Field | Required | Description |
|---|---|---|
| name | yes | A name of the dialog. Required only for group and public dialog types. Not needed for private dialog. |
| occupantsIds | yes | A list of opponents IDs.- If the occupantsIds array is empty and type is not provided, the public dialog is created.- If the occupantsIds has a single user and type is not provided, the private dialog is created.- If the occupantsIds has more then one userId and type is not provided, a group dialog is created. |
| type | no | A type of the dialog. Possible values: QB.chat.DIALOG\_TYPE.CHAT, QB.chat.DIALOG\_TYPE.GROUP\_CHAT or QB.chat.DIALOG\_TYPE.PUBLIC\_CHAT. By default, the public dialog is created. |
| photo | no | A URL of the image. Can be a link to a file in Content module, Custom Objects module or just a web link. Must be a String. |
Create dialog with custom parameters
A dialog can be extended with additional parameters. These parameters can be used to store additional data. Also, these parameters can be used in dialogs retrieval requests. To start using additional parameters, create an additional schema of your parameters. This is a custom objects class. Just create an empty class with all fields that you need. These fields will be additional parameters in your dialog. See this section to learn how to create a schema using Custom Objects. Then, specify the parameters defined in the schema in a new dialog.JavaScript
Join dialog
Before you start chatting in a group or public dialog, you need to join it by calling thejoinDialog() method. If you’ve successfully joined the dialog, you can send/receive messages in real-time. See this section to learn how to send/receive messages.
JavaScript
join() method is used with regard to the dialog type.
| Capabilities | Public | Group | Private |
|---|---|---|---|
| Join | ✓ | ✓ | ✗ |
You can join a group dialog only if your user ID is present in the
occupantsIds array, in the dialog model.Your user ID is added to the occupantsIds array if you create a dialog or you are added to the dialog by the other user. See this section to learn how to add/remove occupants to the group dialog.Leave dialog
You can leave the group and public dialog by calling theleaveDialog() method. If the dialog is left, you can’t send/receive messages. To be able to receive/send messages, you need to join it.
JavaScript
leaveDialog() method is used with regard to the dialog type.
| Capabilities | Public | Group | Private |
|---|---|---|---|
| Leave | ✓ | ✓ | ✗ |
When a group dialog is left, your user ID is removed
occupantsIds array, in the dialog model. As a result, the dialog is removed from the list of dialogs and you won’t have access to the chat history.To remove a dialog for all users, use the deleteDialog() method. See this section to learn how to delete the dialog completely for all users.Retrieve list of dialogs
It’s common to request all your dialogs or only a number of recently updated dialogs on every app login. The request below will return a list of private, group, and public dialogs containingchat in their names, sorted by the QB.chat.DIALOGS_SORT.FIELD.LAST_MESSAGE_DATE_SENT field in ascending order, and limited to 10 dialogs on the page.
JavaScript
getDialogs() accepts one (optional) argument of the object type that has the following fields:
| Field | Required | Description |
|---|---|---|
| filter | no | Specifies filtering criteria for the field. |
| sort | no | Specifies sorting criteria for the field. |
| skip | no | Skip N records in search results. Useful for pagination. Default (if not specified): 0. |
| limit | no | Limit search results to N records. Useful for pagination. Default value: 100. |
Search operators
You can use search operators to get more specific search results. The request below will return all private and group dialogs excluding public dialogs.JavaScript
| Search operators | Applicable to types | Applicable to fields | Description |
|---|---|---|---|
| lt | number, string, date | last_message_date_sent, created_at, updated_at | Less Than operator. |
| lte | number, string, date | last_message_date_sent, created_at, updated_at | Less Than or Equal to operator. |
| gt | number, string, date | last_message_date_sent, created_at, updated_at | Greater Than operator. |
| gte | number, string, date | last_message_date_sent, created_at, updated_at | Greater Than or Equal to operator. |
| ne | number, string, date | _id, name, last_message_date_sent | Not Equal to operator. |
| in | number, string, date | type, last_message_date_sent, name | IN array operator. |
| nin | number, string, date | last_message_date_sent | IN array operator. |
| all | number | occupants_ids | ALL are contained in array. |
| ctn | string | name | All records that contain a particular substring. |
Sort operators
You can use sort operators to order the search results. The request below will return dialogs sorted in ascending order by theQB.chat.DIALOGS_SORT.FIELD.LAST_MESSAGE_DATE_SENT field.
JavaScript
| Sort options | Applicable to types | Applicable to fields | Description |
|---|---|---|---|
| ascending | All types | id, created_at, name, last_message_date_sent | Sort results in the ascending order by setting the ascending as true. |
| descending | All types | id, created_at, name, last_message_date_sent | Sort results in the descending order by setting the ascending as false. |
Retrieve dialogs by ID
You can get a list of dialogs by their IDs using thegetDialogs() method. The request below will return the specified dialogs limited to 5 dialogs per page with 2 dialogs skipped at the beginning of the page.
JavaScript
Update dialog
You can update the information for a private, group, and public dialog.JavaScript
| Capabilities | Public dialog | Group dialog | Private dialog |
|---|---|---|---|
| Update a dialog name | Owner | Owner | ✗ |
| Update a photo | Owner | Owner | ✗ |
| Update custom parameters | Owner,Occupant | Owner,Occupant | Owner,Occupant |
Add occupant
Set theaddUsers field to add occupants to the dialog. As a result, the occupant ID will be added to the occupantsIds array.
JavaScript
updateDialog() method accepts one argument of the object type that has the following fields:
| Fields | Required | Description |
|---|---|---|
| dialogId | yes | ID of the dialog |
| addUsers | yes | IDs of occupants to be added to the dialog. |
| Capabilities | Public dialog | Group dialog | Private dialog |
|---|---|---|---|
| Add other users | ✗ | Owner,Occupant | ✗ |
Remove occupant
Set theremoveUsers field remove occupants from a group dialog. As a result, the occupant ID will be removed from the occupantsIds array.
JavaScript
updateDialog() method accepts one argument of the object type that has the following fields:
| Fields | Required | Description |
|---|---|---|
| dialogId | yes | ID of the dialog |
| removeUsers | yes | IDs of occupants to be removed from the dialog. |
| Capabilities | Public dialog | Group dialog | Private dialog |
|---|---|---|---|
| Remove other users | ✗ | Owner | ✗ |
| Remove yourself | ✗ | Owner,Occupant | ✗ |
Delete dialog
Use thedeleteDialog() method to delete a dialog for all users. When deleting a group dialog, all user IDs will be removed from the occupantsIds array in the dialog model. You can also delete multiple dialogs in a single request.
To delete a dialog for yourself, just leave the dialog. See this section for more information.
JavaScript
| Capabilities | Public | Group | Private |
|---|---|---|---|
| Delete a dialog for all users | Owner | Owner | Owner |
Resources
A sequence of steps a user takes to start a dialog by moving through the application lifecycle.