Documentation Index
Fetch the complete documentation index at: https://docs.quickblox.com/llms.txt
Use this file to discover all available pages before exploring further.
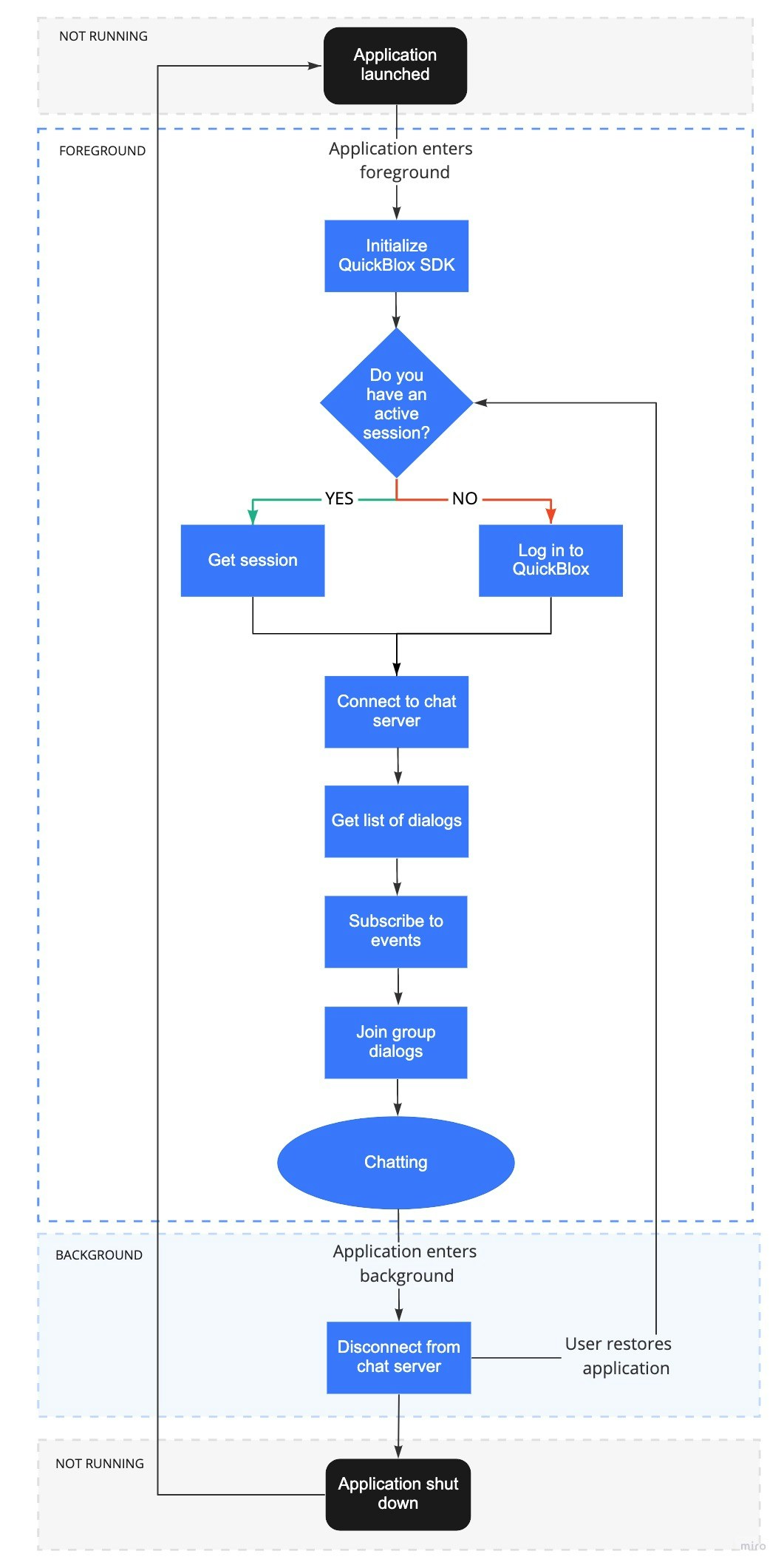
Before you begin
- Register a QuickBlox account. This is a matter of a few minutes and you will be able to use this account to build your apps.
- Configure QuickBlox SDK for your app. Check out Setup page for more details.
- Create a user session to be able to use QuickBlox functionality. See Authentication page to learn how to do it.
- Connect to the Chat server. See Connection page to learn how to do it.
Dialog types
All chats between users are organized in dialogs. There are 3 types of dialogs:- private dialog - a dialog between 2 users.
- group dialog - a dialog between the specified list of users.
- public dialog - an open dialog. Any user from your app can be joined to it.
Create dialog
To create a private dialog, you need to set the dialogtype to 3 and ID of an opponent you want to create a chat with.
JavaScript
type to 2 and IDs of opponents, you want to create a chat with.
JavaScript
type to 1 and a name for a new dialog.
JavaScript
Create dialog with custom parameters
A dialog can be extended with additional parameters. These parameters can be used to store additional data. Also, these parameters can be used in dialogs retrieval requests. To start using additional parameters, create an additional schema of your parameters. This is a custom objects class. Just create an empty class with all fields that you need. These fields will be additional parameters in your dialog. See this section to learn how to create a schema using Custom Objects. Then, specify the parameters defined in the schema in a new dialog.JavaScript
params.
| Field | Required | Description |
|---|---|---|
| type | yes | Dialog type. There tree dialog types:- type: 1 - public dialog.- type: 2 - group dialog.- type: 3 - private dialog. |
| name | yes | Dialog name. |
| data | yes | Specifies additional parameters in a new dialog. |
Create group dialog with join required
When creating a group dialog, you can set theis_join_required parameter to 1 to require participants to explicitly join the dialog before they can send or receive real-time messages. This is only needed when you want to restrict real-time messaging in specific dialogs until participants explicitly join.
By default, is_join_required is 0 and participants can message without joining. This parameter applies only to group dialogs (type 2). You can change the default in application settings.
JavaScript
is_join_required must be 0 or 1. Invalid values (e.g., 2, 'yes', -1) are silently ignored and the dialog is created without this parameter, using the default from application settings.
Changing
is_join_required via QB.chat.dialog.update() is not supported in the SDK. The parameter can only be set when creating a dialog. To change is_join_required for an existing dialog, use the Server API directly.Check if join required for group dialog
The
is_join_required field is available starting from QuickBlox JavaScript SDK v2.19.0. See Create group dialog with join required for details.is_join_required value for any group dialog:
JavaScript
Join group dialog
Starting from QuickBlox JavaScript SDK v2.19.0, joining a group dialog is required only when
is_join_required is set to 1 for a dialog. See Create group dialog with join required for details.is_join_required is set to 1 for a group dialog, you need to join it by calling the join() method before you can send or receive real-time messages. See this section to learn how to send/receive real-time messages.
You must join the dialog after every new connection or reconnection. If the connection is lost and then restored, whether manually or automatically, you need to call join() again for each dialog where is_join_required is 1.
JavaScript
| Argument | Required | Description |
|---|---|---|
| dialogJid | yes | Room JID. JID (Jabber ID) of XMPP room in the XMPP server. Generated automatically by the server after dialog creation. You can get JID from the dialog ID. The JID format is the following: <app_id>-<dialog_id>@muc.chat.quickblox.com |
| function() | yes | Specifies a callback function that accepts an error and result. |
You can join a group dialog only if your user ID is present in the
occupants_ids array in the dialog model.Your user ID is added to the occupants_ids array if you create a dialog or you are added to the dialog by another user. See this section to learn how to add occupants to the group dialog.Join public dialog
Before you start chatting in a public dialog, you must join it by calling thejoin() method. Unlike group dialogs, joining a public dialog is always required. If you’ve successfully joined the dialog, you can send/receive real-time messages. See this section to learn how to send/receive real-time messages.
You must join the dialog after every new connection or reconnection. If the connection is lost and then restored, whether manually or automatically, you need to call join() again.
JavaScript
Leave group dialog
You can leave the group dialog by calling theleave() method. After leaving, you will stop receiving real-time messages from this dialog. You need to join the dialog again to resume receiving real-time messages.
Starting from QuickBlox JavaScript SDK v2.19.0, leaving a group dialog is only needed when
is_join_required is set to 1. If is_join_required is 0, you do not need to call leave().JavaScript
| Argument | Required | Description |
|---|---|---|
| dialogJid | yes | Room JID. JID (Jabber ID) of XMPP room in the XMPP server. Generated automatically by the server after dialog creation. You can get JID from the dialog ID. The JID format is the following: <app_id>-<dialog_id>@muc.chat.quickblox.com |
| function() | yes | Specifies a callback function that accepts an error. |
When you leave a group dialog, your user ID is still present in the
occupants_ids array in the dialog model. The dialog will still appear in the list of dialogs and you will still have access to the chat history.To remove yourself from the group dialog, use the update() method. See this section to learn how to remove occupants from the group dialog.Leave public dialog
You can leave the public dialog by calling theleave() method. After leaving, you will stop receiving real-time messages from this dialog. You need to join the dialog again to resume receiving real-time messages.
JavaScript
Retrieve online users
You can get a list of online users from the dialog. Call thelistOnlineUsers() method to get the list of online users who are joined to the dialog. As a result, an array of user IDs is returned.
JavaScript
listOnlineUsers() method is used with regard to the dialog type.
| Capabilities | Public | Group | Private |
|---|---|---|---|
| Retrieve online users | ✗ | ✓ | ✗ |
You can retrieve online users from the group dialog only if you are joined to it.
Retrieve list of dialogs
It’s common to request all your dialogs on every app login. The request below will return all private, group, and public dialogs created before the current date, sorted in descending order by thecreated_at field, and limited to 10 dialogs on the page.
JavaScript
| Argument | Required | Description |
|---|---|---|
| params | no | Specifies param fields that should be set. |
| function() | yes | A callback function that an accepts error and dialogs. |
filter:
| Field | Required | Description |
|---|---|---|
| skip | no | Skip N records in search results. Useful for pagination. Default (if not specified): 0. Should be an Integer. |
| limit | no | Limit search results to N records. Useful for pagination. Default value: 100. |
Search operators
You can use search operators to get more specific search results. The request below will return a list of all private and group dialogs.JavaScript
| Search operators | Applicable to types | Applicable to fields | Description |
|---|---|---|---|
| lt | number, string, date | last_message_date_sent, created_at, updated_at | Less Than operator. |
| lte | number, string, date | last_message_date_sent, created_at, updated_at | Less Than or Equal to operator. |
| gt | number, string, date | last_message_date_sent, created_at, updated_at | Greater Than operator. |
| gte | number, string, date | last_message_date_sent, created_at, updated_at | Greater Than or Equal to operator. |
| ne | number, string, date | _id, name, last_message_date_sent | Not Equal to operator. |
| in | number, string, date | type, last_message_date_sent, name | IN array operator. |
| nin | number, string, date | last_message_date_sent | IN array operator. |
| all | number | occupants_ids | ALL are contained in array. |
| ctn | string | name | All records that contain a particular substring. |
Sort operators
You can use sort operators to order the search results. The request below will return dialogs created since the beginning of this year and sorted in descending order.JavaScript
| Sort operator | Applicable to types | Applicable to fields | Description |
|---|---|---|---|
| sort_asc | All types | id, created_at, name, last_message_date_sent | Search results will be sorted in ascending order by the specified field. |
| sort_desc | All types | id, created_at, name, last_message_date_sent | Search results will be sorted in descending order by the specified field. |
Aggregation operators
You can use an aggregation operator to count search results. The request below will return a count of all group dialogs from the server.JavaScript
| Aggregation operator | Description |
|---|---|
| count | Count search results. The response will contain only a count of records found. Set count to 1 to apply. |
Retrieve dialogs by custom parameters
You can retrieve dialogs by custom parameters. The request below will return all private, group, and public dialogs with a givencategory and class_name.
JavaScript
Update dialog
You can update the information for a private, group, and public dialog.JavaScript
| Capabilities | Public dialog | Group dialog | Private dialog |
|---|---|---|---|
| Update a dialog name | Owner | Owner | ✗ |
| Update a photo | Owner | Owner | ✗ |
| Update custom parameters | Owner,Occupant | Owner,Occupant | Owner,Occupant |
Add occupants
Set thepush_all field to add occupants to the dialog. As a result, the ID of the opponent will be added to the occupants_ids array.
JavaScript
| Arguments | Required | Description |
|---|---|---|
| dialogId | yes | Dialog ID. |
| toUpdateParams | yes | Specifies the toUpdateParams fields that should be set. |
| Capabilities | Public dialog | Group dialog | Private dialog |
|---|---|---|---|
| Add other users | ✗ | Owner,Occupant | ✗ |
Remove occupants
Set thepull_all field to remove occupants from the dialog. As a result, the ID of the opponent will be removed from the occupants_ids array.
JavaScript
| Argument | Required | Description |
|---|---|---|
| dialogId | yes | Dialog ID. |
| toUpdateParams | yes | Specifies the toUpdateParams fields that should be set. |
| Capabilities | Public dialog | Group dialog | Private dialog |
|---|---|---|---|
| Remove other users | ✗ | Owner | ✗ |
| Remove yourself | ✗ | Owner,Occupant | ✗ |
Delete dialog
The request below will remove the dialog for a current user, but other users will be still able to chat there.JavaScript
force to 1 to completely remove the dialog for all users. You can also delete multiple dialogs in a single request.
JavaScript
| Capabilities | Public | Group | Private |
|---|---|---|---|
| Delete dialog for all userusing forceparameter. | Owner | Owner | Owner |
| Delete dialog for a current user | Owner | Owner,Occupant | Owner,Occupant |
Get number of unread messages
You can get a number of unread messages from a particular dialog using thelist() method.
JavaScript
unreadCount()
method.
JavaScript
params:
| Field | Description |
|---|---|
| chat_dialog_ids | IDs of dialogs.- If chat_dialog_ids are not specified, the total number of unread messages for all dialogs of the user will be returned.- If chat_dialog_ids are specified, the number of unread messages for each specified dialog will be returned. Also, the total number of unread messages for all dialogs of the user will be returned. |
Resources
A sequence of steps a user takes to start a dialog by moving through the application lifecycle.