Documentation Index
Fetch the complete documentation index at: https://docs.quickblox.com/llms.txt
Use this file to discover all available pages before exploring further.
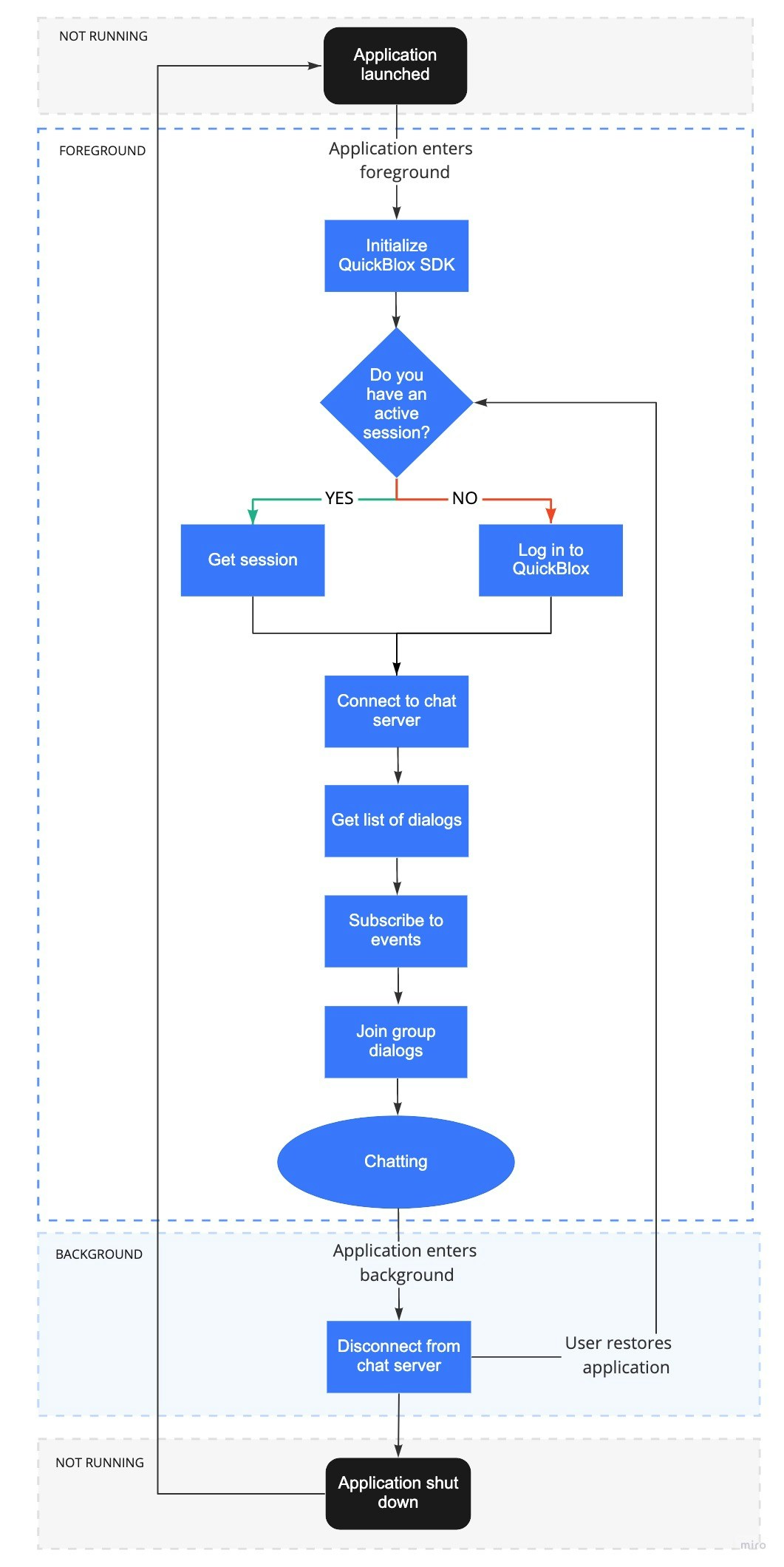
Before you begin
- Register a QuickBlox account. This is a matter of a few minutes and you will be able to use this account to build your apps.
- Configure QuickBlox SDK for your app. Check out Setup page for more details.
- Create a user session to be able to use QuickBlox functionality. See Authentication page to learn how to do it.
- Connect to the Chat server. See Connection page to learn how to do it.
Visit Key Concepts page to learn the most important QuickBlox concepts.
Dialog types
All chats between users are organized in dialogs. There are 3 types of dialogs:
- private dialog - a dialog between 2 users.
- group dialog - a dialog between the specified list of users.
- public dialog - an open dialog. Any user from your app can be joined to it.
You need to create a new dialog and then use it to chat with other users. You also can obtain a list of your existing dialogs.
Create dialog
To create a private dialog, you need to set the dialog type to QBDialogType.PRIVATE and ID of an opponent you want to create a chat with.
ArrayList<Integer> occupantIdsList = new ArrayList<Integer>();
occupantIdsList.add(123);
QBChatDialog dialog = new QBChatDialog();
dialog.setType(QBDialogType.PRIVATE);
dialog.setOccupantsIds(occupantIdsList);
// or just use DialogUtils
//QBChatDialog dialog = DialogUtils.buildPrivateDialog(recipientId);
QBRestChatService.createChatDialog(dialog).performAsync(new QBEntityCallback<QBChatDialog>() {
@Override
public void onSuccess(QBChatDialog result, Bundle bundle) {
}
@Override
public void onError(QBResponseException exception) {
}
});
val occupantIdsList = ArrayList<Int>()
occupantIdsList.add(123)
val dialog = QBChatDialog()
dialog.type = QBDialogType.PRIVATE
dialog.setOccupantsIds(occupantIdsList)
// or just use DialogUtils
//QBChatDialog dialog = DialogUtils.buildPrivateDialog(recipientId);
QBRestChatService.createChatDialog(dialog).performAsync(object : QBEntityCallback<QBChatDialog> {
override fun onSuccess(result: QBChatDialog?, bundle: Bundle?) {
}
override fun onError(exception: QBResponseException?) {
}
})
To create a group dialog for a predefined number of occupants, you need to set the dialog type to QBDialogType.GROUP and IDs of opponents you want to create a chat with using the QBChatDialog value.
ArrayList<Integer> occupantIdsList = new ArrayList<Integer>();
occupantIdsList.add(123);
occupantIdsList.add(234);
occupantIdsList.add(345);
occupantIdsList.add(456);
QBChatDialog dialog = new QBChatDialog();
dialog.setName("Group chat");
dialog.setType(QBDialogType.GROUP);
dialog.setOccupantsIds(occupantIdsList);
// Photo can be a link to a file in Content module, Custom Objects module or just a web link.
// dialog.setPhoto("");
// or just use DialogUtils
// QBChatDialog dialog = DialogUtils.buildDialog("Chat with Friends", QBDialogType.GROUP, occupantIdsList);
QBRestChatService.createChatDialog(dialog).performAsync(new QBEntityCallback<QBChatDialog>() {
@Override
public void onSuccess(QBChatDialog result, Bundle bundle) {
}
@Override
public void onError(QBResponseException exception) {
}
});
val occupantIdsList = ArrayList<Int>()
occupantIdsList.add(123)
occupantIdsList.add(234)
occupantIdsList.add(345)
occupantIdsList.add(456)
val dialog = QBChatDialog()
dialog.name = "Group chat"
dialog.type = QBDialogType.GROUP
dialog.setOccupantsIds(occupantIdsList)
// Photo can be a link to a file in Content module, Custom Objects module or just a web link.
// dialog.photo = "";
// or just use DialogUtils
// QBChatDialog dialog = DialogUtils.buildDialog("Chat with Friends", QBDialogType.GROUP, occupantIdsList);
QBRestChatService.createChatDialog(dialog).performAsync(object : QBEntityCallback<QBChatDialog> {
override fun onSuccess(result: QBChatDialog?, bundle: Bundle?) {
}
override fun onError(exception: QBResponseException?) {
}
})
It’s possible to create a public dialog, so any user from your application can be joined to it. There is no list of occupants. This dialog is open for everybody. You just need to set QBDialogType.PUBLIC_GROUP as a dialog type.
QBChatDialog dialog = new QBChatDialog();
dialog.setName("Public group chat");
dialog.setType(QBDialogType.PUBLIC_GROUP);
// Photo can be a link to a file in Content module, Custom Objects module or just a web link.
// dialog.setPhoto("");
QBRestChatService.createChatDialog(dialog).performAsync(new QBEntityCallback<QBChatDialog>() {
@Override
public void onSuccess(QBChatDialog result, Bundle bundle) {
}
@Override
public void onError(QBResponseException exception) {
}
});
val dialog = QBChatDialog()
dialog.name = "Public group chat"
dialog.type = QBDialogType.PUBLIC_GROUP
// Photo can be a link to a file in Content module, Custom Objects module or just a web link.
// dialog.photo = "";
QBRestChatService.createChatDialog(dialog).performAsync(object : QBEntityCallback<QBChatDialog> {
override fun onSuccess(result: QBChatDialog?, bundle: Bundle?) {
}
override fun onError(exception: QBResponseException?) {
}
})
Create dialog with custom parameters
Any dialog can be extended with additional parameters whether it is a private, group, or public. These parameters can be used to store additional data. Also, these parameters can be used in dialogs retrieval requests.
To start using additional parameters, create an additional schema of your parameters. This is a Custom Objects class. Just create an empty class with all fields that you need. These fields will be additional parameters in your dialog. See this section to learn how to create a schema using Custom Objects.
Then, specify the parameters defined in the schema in a new dialog.
private void createDialogWithCurtomParameters() {
QBDialogCustomData customData = new QBDialogCustomData();
customData.putBoolean("customBoolean", true);
customData.putInteger("customInteger", 327);
customData.putString("customString", "Value");
customData.putDate("customDate", new Date());
customData.putFloat("customFloat", 327.2f);
List<String> paramsList = new ArrayList<>();
paramsList.add("param1");
customData.putArray("nameOfCustomArray", paramsList);
QBChatDialog chatDialog = new QBChatDialog();
chatDialog.setCustomData(customData);
QBRestChatService.createChatDialog(chatDialog).performAsync(new QBEntityCallback<QBChatDialog>() {
@Override
public void onSuccess(QBChatDialog chatDialog, Bundle bundle) {
}
@Override
public void onError(QBResponseException exception) {
}
});
}
// now we can get the same parameters from any dialog we load
private void getDataFromDialog(QBChatDialog chatDialog) {
Integer customInteger = chatDialog.getCustomData().getInteger("customInteger");
String customString = chatDialog.getCustomData().getString("customString");
}
private fun createDialogWithCustomParameters() {
val customData = QBDialogCustomData()
customData.putBoolean("customBoolean", true)
customData.putInteger("customInteger", 327)
customData.putString("customString", "Value")
customData.putDate("customDate", Date())
customData.putFloat("customFloat", 327.2f)
val paramsList = ArrayList<String>()
paramsList.add("param1")
customData.putArray("nameOfCustomArray", paramsList)
val chatDialog = QBChatDialog()
chatDialog.customData = customData
QBRestChatService.createChatDialog(chatDialog).performAsync(object : QBEntityCallback<QBChatDialog> {
override fun onSuccess(chatDialog: QBChatDialog?, bundle: Bundle?) {
}
override fun onError(exception: QBResponseException?) {
}
})
}
// now we can get the same parameters from any dialog we load
private fun getDataFromDialog(chatDialog: QBChatDialog) {
val chatDialog = qbChatDialog.customData.getInteger("customInteger")
val chatDialog = qbChatDialog.customData.getString("customString")
}
Create group dialog with join required
Available since QuickBlox Android SDK v4.4.0.Prior to server version 2.34.0, all group dialogs required joining. Starting from server version 2.34.0, new applications do not require joining, while existing applications retain the previous behavior. You can change the default in application settings.If isJoinRequired is explicitly set when creating a dialog, the provided value takes priority over the default in application settings.Most applications do not need this feature. The default behavior where participants can send and receive real-time messages without joining is recommended for most use cases.
When creating a group dialog, you can set the isJoinRequired parameter to true to require participants to explicitly join the dialog before they can send or receive real-time messages. This is only needed when you want to restrict real-time messaging in specific dialogs until participants explicitly join.
By default, isJoinRequired is false and participants can message without joining. This parameter applies only to group dialogs. You can change the default in application settings.
ArrayList<Integer> occupantIdsList = new ArrayList<Integer>();
occupantIdsList.add(123);
occupantIdsList.add(234);
QBChatDialog dialog = new QBChatDialog();
dialog.setName("Group chat");
dialog.setType(QBDialogType.GROUP);
dialog.setOccupantsIds(occupantIdsList);
dialog.setIsJoinRequired(true);
QBRestChatService.createChatDialog(dialog).performAsync(new QBEntityCallback<QBChatDialog>() {
@Override
public void onSuccess(QBChatDialog result, Bundle bundle) {
boolean isJoinRequired = result.isJoinRequired();
}
@Override
public void onError(QBResponseException exception) {
}
});
val occupantIdsList = ArrayList<Int>()
occupantIdsList.add(123)
occupantIdsList.add(234)
val dialog = QBChatDialog()
dialog.name = "Group chat"
dialog.type = QBDialogType.GROUP
dialog.setOccupantsIds(occupantIdsList)
dialog.setIsJoinRequired(true)
QBRestChatService.createChatDialog(dialog).performAsync(object : QBEntityCallback<QBChatDialog> {
override fun onSuccess(result: QBChatDialog?, bundle: Bundle?) {
val isJoinRequired = result?.isJoinRequired
}
override fun onError(exception: QBResponseException?) {
}
})
Check if join required for group dialog
You can get the isJoinRequired value for any group dialog:
boolean isJoinRequired = groupDialog.isJoinRequired();
val isJoinRequired = groupDialog.isJoinRequired
Join group dialog
If isJoinRequired is set to true for a group dialog, you need to join it by calling the join() method before you can send or receive real-time messages. See this section to learn how to send/receive real-time messages.
You must join the dialog after every new connection or reconnection. If the connection is lost and then restored, whether manually or automatically, you need to call join() again for each dialog where isJoinRequired is true.
// Synchronous
try {
groupDialog.join(new DiscussionHistory());
} catch (XMPPException exception) {
} catch (SmackException exception) {
}
// Synchronous
try {
groupDialog.join(DiscussionHistory())
} catch (exception: XMPPException) {
} catch (exception: SmackException) {
}
// Asynchronous
groupDialog.join(new DiscussionHistory(), new QBEntityCallback<Void>() {
@Override
public void onSuccess(Void result, Bundle params) {
}
@Override
public void onError(QBResponseException responseException) {
}
});
// Asynchronous
groupDialog.join(DiscussionHistory(), object : QBEntityCallback<Void> {
override fun onSuccess(result: Void?, params: Bundle?) {
}
override fun onError(responseException: QBResponseException?) {
}
})
You can join a group dialog only if your user ID is present in the occupantIDs array in the dialog model.Your user ID is added to the occupantIDs array if you create a dialog or you are added to the dialog by another user. See this section to learn how to add occupants to the group dialog.
To check if you have already joined the dialog, call the appropriate method from the dialog model.
Join public dialog
Before you start chatting in a public dialog, you must join it by calling the join() method. Unlike group dialogs, joining a public dialog is always required. If you’ve successfully joined the dialog, you can send/receive real-time messages. See this section to learn how to send/receive real-time messages.
You must join the dialog after every new connection or reconnection. If the connection is lost and then restored, whether manually or automatically, you need to call join() again.
// Synchronous
try {
publicDialog.join(new DiscussionHistory());
} catch (XMPPException exception) {
} catch (SmackException exception) {
}
// Synchronous
try {
publicDialog.join(DiscussionHistory())
} catch (exception: XMPPException) {
} catch (exception: SmackException) {
}
// Asynchronous
publicDialog.join(new DiscussionHistory(), new QBEntityCallback<Void>() {
@Override
public void onSuccess(Void result, Bundle params) {
}
@Override
public void onError(QBResponseException responseException) {
}
});
// Asynchronous
publicDialog.join(DiscussionHistory(), object : QBEntityCallback<Void> {
override fun onSuccess(result: Void?, params: Bundle?) {
}
override fun onError(responseException: QBResponseException?) {
}
})
To check if you have already joined the dialog, call the appropriate method from the dialog model.
Leave group dialog
You can leave the group dialog by calling the leave() method. After leaving, you will stop receiving real-time messages from this dialog. You need to join the dialog again to resume receiving real-time messages.
Starting from QuickBlox Android SDK v4.4.0, leaving a group dialog is only needed when isJoinRequired is set to true. If isJoinRequired is false, you do not need to call leave().
try {
groupDialog.leave();
} catch (XMPPException | SmackException.NotConnectedException exception) {
}
try {
groupDialog.leave()
} catch (exception: XMPPException) {
} catch (exception: SmackException.NotConnectedException) {
}
When you leave a group dialog, your user ID is still present in the occupantIDs array in the dialog model. The dialog will still appear in the list of dialogs and you will still have access to the chat history.To remove yourself from the group dialog, use the updateChatDialog() method. See this section to learn how to remove occupants from the group dialog.
Leave public dialog
You can leave the public dialog by calling the leave() method. After leaving, you will stop receiving real-time messages from this dialog. You need to join the dialog again to resume receiving real-time messages.
try {
publicDialog.leave();
} catch (XMPPException | SmackException.NotConnectedException exception) {
}
try {
publicDialog.leave()
} catch (exception: XMPPException) {
} catch (exception: SmackException.NotConnectedException) {
}
Retrieve online users
You can get a list of dialog occupants who are currently online. Call the requestOnlineUsers() method to get the list of online users who are joined to the dialog. As a result, a list of user IDs is returned.
try {
Collection<Integer> onlineUsersIds = chatDialog.requestOnlineUsers();
} catch (XMPPException.XMPPErrorException exception) {
} catch (SmackException.NotConnectedException exception) {
} catch (SmackException.NoResponseException exception) {
}
try {
val onlineUsersIds = chatDialog.requestOnlineUsers()
} catch (exception: XMPPErrorException) {
} catch (exception: NotConnectedException) {
} catch (exception: NoResponseException) {
}
Let’s see, how the requestOnlineUsers() method is used with regard to the dialog type
| Capabilities | Public | Group | Private |
|---|
| Retrieve online users | ✗ | ✓ | ✗ |
You can retrieve online users from the group dialog only if you are joined to it.
Retrieve list of dialogs
It’s common to request all your dialogs on every app login. The request below will return group dialogs containing the test in the names, sorted in descending order, and limited to 50 dialogs on the page.
String field = "name";
String searchValue = "test";
QBDialogType type = QBDialogType.GROUP;
QBRequestGetBuilder requestBuilder = new QBRequestGetBuilder();
requestBuilder.setLimit(50);
requestBuilder.setSkip(0);
requestBuilder.sortDesc(field);
requestBuilder.in(field, searchValue);
QBRestChatService.getChatDialogs(type, requestBuilder).performAsync(new QBEntityCallback<ArrayList<QBChatDialog>>() {
@Override
public void onSuccess(ArrayList<QBChatDialog> result, Bundle bundle) {
}
@Override
public void onError(QBResponseException exception) {
}
});
val field = "name"
val searchValue = "test"
val type = QBDialogType.GROUP
val requestBuilder = QBRequestGetBuilder()
requestBuilder.limit = 50
requestBuilder.skip = 0
requestBuilder.sortDesc(field)
requestBuilder.in(field, searchValue)
QBRestChatService.getChatDialogs(type, requestBuilder).performAsync(object : QBEntityCallback<java.util.ArrayList<QBChatDialog?>?> {
override fun onSuccess(result: ArrayList<QBChatDialog?>?, bundle: Bundle) {
}
override fun onError(exception: QBResponseException) {
}
})
| Argument | Required | Description |
|---|
| type | yes | Dialog type. Pass null to retrieve all dialogs. |
| requestBuilder | yes | Allows to set parameters for the request. |
If you want to retrieve only dialogs updated after some specific date time and order the search results, you can apply operators. This is useful if you cache dialogs somehow and do not want to obtain the whole list of your dialogs on every app start. Thus, you can apply search and sort operators to list dialogs on the page so that it is easier to view specific dialogs. The operators are set in the QBRequestGetBuilder class.
If you want to get a paginated list of users from the server, you can set the following pagination parameters in the QBRequestGetBuilder class.
| Pagination parameter | Description |
|---|
| skip | Skip N records in search results. Useful for pagination. Default (if not specified): 0. |
| limit | Limit search results to N records. Useful for pagination. Default value: 100. |
Search operators
You can use search operators to get more specific search results. The request below will return group dialogs in the array containing test in their names.
String field = "name";
String searchValue = "test";
QBDialogType type = QBDialogType.GROUP;
QBRequestGetBuilder requestBuilder = new QBRequestGetBuilder();
requestBuilder.in(field, searchValue);
QBRestChatService.getChatDialogs(type, requestBuilder).performAsync(new QBEntityCallback<ArrayList<QBChatDialog>>() {
@Override
public void onSuccess(ArrayList<QBChatDialog> result, Bundle bundle) {
}
@Override
public void onError(QBResponseException exception) {
}
});
val field = "name"
val searchValue = "test"
val type = QBDialogType.GROUP
val requestBuilder = QBRequestGetBuilder()
requestBuilder.in(field, searchValue)
QBRestChatService.getChatDialogs(type, requestBuilder).performAsync(object : QBEntityCallback<ArrayList<QBChatDialog>> {
override fun onSuccess(result: ArrayList<QBChatDialog>, bundle: Bundle) {
}
override fun onError(responseException: exception) {
}
})
Here are the methods that you can use to search for the exact data that you need.
| Methods | Applicable to types | Applicable to fields | Description |
|---|
| lt(field, searchValue) | number, string, date | last_message_date_sent, created_at, updated_at | Less Than operator. |
| lte(field, searchValue) | number, string, date | last_message_date_sent, created_at, updated_at | Less Than or Equal to operator. |
| gt(field, searchValue) | number, string, date | last_message_date_sent, created_at, updated_at | Greater Than operator. |
| gte(field, searchValue) | number, string, date | last_message_date_sent, created_at, updated_at | Greater Than or Equal to operator. |
| ne(field, searchValue) | number, string, date | _id, name, last_message_date_sent | Not Equal to operator. |
| in(field, searchValue) | number, string, date | type, last_message_date_sent, name | IN array operator. |
| nin(field, searchValue) | number, string, date | last_message_date_sent | Not IN array operator. |
| all(field, searchValue) | number | occupants_ids | ALL are contained in array. |
| ctn(field, searchValue) | string | name | All records that contain a particular substring. |
Sort operators
You can use sort operators to order the search results. The request below will return group dialogs by the field sorted in descending order.
String field = "name";
QBDialogType type = QBDialogType.GROUP;
QBRequestGetBuilder requestBuilder = new QBRequestGetBuilder();
requestBuilder.sortDesc(field);
QBRestChatService.getChatDialogs(type, requestBuilder).performAsync(new QBEntityCallback<ArrayList<QBChatDialog>>() {
@Override
public void onSuccess(ArrayList<QBChatDialog> result, Bundle bundle) {
}
@Override
public void onError(QBResponseException exception) {
}
});
val field = "name"
val type = QBDialogType.GROUP
val requestBuilder = QBRequestGetBuilder()
requestBuilder.sortDesc(field)
QBRestChatService.getChatDialogs(type, requestBuilder).performAsync(object : QBEntityCallback<ArrayList<QBChatDialog>> {
override fun onSuccess(result: ArrayList<QBChatDialog>, bundle: Bundle) {
}
override fun onError(exception: QBResponseException) {
}
})
Here are the methods that you can use to order the search results.
| Methods | Applicable to types | Applicable to fields | Description |
|---|
| sortAsc(field) | All types | id, created_at, name, last_message_date_sent | Search results will be sorted in ascending order by the specified field. |
| sortDesc(field) | All types | id, created_at, name, last_message_date_sent | Search results will be sorted in descending order by the specified field. |
Update dialog
You can update the information for a private, group, and public dialog.
QBChatDialog dialog = new QBChatDialog();
dialog.setDialogId("dsfsd934329hjhkda98793j2"); // to make updates - the dialog must contain dialogId
dialog.setName("Team room");
dialog.setPhoto("https://new_photo_url"); // or it can be ID of uploaded File with QBContent
QBRequestUpdateBuilder requestBuilder = new QBRequestUpdateBuilder();
QBRestChatService.updateChatDialog(dialog, requestBuilder).performAsync(new QBEntityCallback<QBChatDialog>() {
@Override
public void onSuccess(QBChatDialog updatedDialog, Bundle bundle) {
}
@Override
public void onError(QBResponseException exception) {
}
});
val dialog = QBChatDialog()
dialog.dialogId = "dsfsd934329hjhkda98793j2" // to make updates - the dialog must contain dialogId
dialog.name = "Team room"
dialog.photo = "https://new_photo_url" // or it can be ID of uploaded File with QBContent
val requestBuilder = QBRequestUpdateBuilder()
QBRestChatService.updateChatDialog(dialog, requestBuilder).performAsync(object : QBEntityCallback<QBChatDialog> {
override fun onSuccess(updatedDialog: QBChatDialog?, bundle: Bundle?) {
}
override fun onError(exception: QBResponseException?) {
}
})
Let’s see what capabilities a particular user role has with regard to the dialog type.
| Capabilities | Public dialog | Group dialog | Private dialog |
|---|
| Update a dialog name | Owner | Owner | ✗ |
| Update a photo | Owner | Owner | ✗ |
| Update custom parameters | Owner,Occupant | Owner,Occupant | Owner,Occupant |
Add occupants
You can add occupants in a group dialog by using the addUsers() method. As a result, your ID will be added to the occupantIDs array.
// to add users you should pass whole QBUser model or it's ID (user.getId)t
QBDialogRequestBuilder requestBuilder = new QBDialogRequestBuilder();
QBChatDialog dialog = new QBChatDialog();
ArrayList<QBUser> usersToAdd = new ArrayList<QBUser>();
usersToAdd.add(QBUser());
usersToAdd.add(QBUser());
QBUser[] usersArray = new QBUser[usersToAdd.size()];
requestBuilder.addUsers(usersToAdd.toArray(usersArray));
QBRestChatService.updateChatDialog(dialog, requestBuilder).performAsync(new QBEntityCallback<QBChatDialog>() {
@Override
public void onSuccess(QBChatDialog chatDialog, Bundle bundle) {
}
@Override
public void onError(QBResponseException exception) {
}
});
// to add users you should pass whole QBUser model or it's ID (user.getId)
val requestBuilder = QBDialogRequestBuilder()
val dialog = QBChatDialog()
val usersToAdd = ArrayList<QBUser>()
usersToAdd.add(QBUser())
usersToAdd.add(QBUser())
requestBuilder.addUsers(*usersToAdd.toTypedArray())
QBRestChatService.updateChatDialog(dialog, requestBuilder).performAsync(object : QBEntityCallback<QBChatDialog> {
override fun onSuccess(chatDialog: QBChatDialog?, bundle: Bundle?) {
}
override fun onError(exception: QBResponseException?) {
}
})
| Argument | Required | Description |
|---|
| dialog | yes | A dialog to add users to. |
| requestBuilder | yes | Specifies requestBuilder fields that should be set. |
Let’s see what capabilities a particular user role has with regard to the dialog type.
| Capabilities | Public dialog | Group dialog | Private dialog |
|---|
| Add other users | ✗ | Owner,Occupant | ✗ |
Remove occupants
You can remove occupants from a group dialog by using the removeUsers() method. As a result, the IDs will be removed the occupantIDs array.
// to remove users you should pass whole QBUser model or it's ID (user.getId)
QBDialogRequestBuilder requestBuilder = new QBDialogRequestBuilder();
QBChatDialog dialog = new QBChatDialog();
ArrayList<QBUser> usersToRemove = new ArrayList<QBUser>();
usersToRemove.add(QBUser());
usersToRemove.add(QBUser());
QBUser[] usersArray = new QBUser[usersToRemove.size()];
requestBuilder.removeUsers(usersToRemove.toArray(usersArray));
QBRestChatService.updateChatDialog(dialog, requestBuilder).performAsync(new QBEntityCallback<QBChatDialog>() {
@Override
public void onSuccess(QBChatDialog chatDialog, Bundle bundle) {
}
@Override
public void onError(QBResponseException exception) {
}
});
// to remove users you should pass whole QBUser model or it's ID (user.getId)
val requestBuilder = QBDialogRequestBuilder()
val dialog = QBChatDialog()
val usersToRemove = ArrayList<QBUser>()
usersToRemove.add(QBUser())
usersToRemove.add(QBUser())
requestBuilder.removeUsers(*usersToRemove.toTypedArray())
QBRestChatService.updateChatDialog(dialog, requestBuilder).performAsync(object : QBEntityCallback<QBChatDialog> {
override fun onSuccess(chatDialog: QBChatDialog?, bundle: Bundle?) {
}
override fun onError(exception: QBResponseException?) {
}
})
| Argument | Required | Description |
|---|
| dialog | yes | A dialog to remove users from. |
| requestBuilder | yes | Specifies requestBuilder fields that should be set. |
Let’s see what capabilities a particular user role has with regard to the dialog type.
| Capabilities | Public dialog | Group dialog | Private dialog |
|---|
| Remove other users | ✗ | Owner | ✗ |
| Remove yourself | ✗ | Owner,Occupant | ✗ |
Delete dialog
A request below will remove a dialog for a current user, but other users will be still able to chat there.
String dialogId = qbChatDialog.getDialogId();
boolean forceDelete = false;
QBRestChatService.deleteDialog(dialogId, forceDelete).performAsync(new QBEntityCallback<Void>() {
@Override
public void onSuccess(Void aVoid, Bundle bundle) {
}
@Override
public void onError(QBResponseException exception) {
}
});
val dialogId = qbChatDialog.dialogId
val forceDelete = false
QBRestChatService.deleteDialog(dialogId, forceDelete).performAsync(object : QBEntityCallback<Void> {
override fun onSuccess(aVoid: Void?, bundle: Bundle?) {
}
override fun onError(exception: QBResponseException?) {
}
})
Set the forceDelete parameter as true to completely remove the dialog for all users. You can also delete multiple dialogs in a single request.
You can also use multiple dialogs deleting using the snippet below.
StringifyArrayList<String> dialogsIds = new StringifyArrayList<>();
for (QBChatDialog dialog : dialogsIds) {
dialogsIds.add(dialog.getDialogId());
}
Bundle bundle = new Bundle();
boolean forceDelete = false;
QBRestChatService.deleteDialogs(dialogsIds, forceDelete, bundle).performAsync(new QBEntityCallback<ArrayList<String>>() {
@Override
public void onSuccess(ArrayList<String> strings, Bundle bundle) {
}
@Override
public void onError(QBResponseException exception) {
}
});
val dialogsIds = StringifyArrayList<String>()
for (dialog in dialogsIds) {
dialogsIds.add(dialog.dialogId)
}
val bundle = Bundle()
val forceDelete = false
QBRestChatService.deleteDialogs(dialogsIds, forceDelete, bundle).performAsync(object : QBEntityCallback<ArrayList<String>> {
override fun onSuccess(strings: ArrayList<String>?, bundle: Bundle?) {
}
override fun onError(exception: QBResponseException?) {
}
})
Let’s see what capabilities a particular user role has with regard to the dialog type.
| Capabilities | Public | Group | Private |
|---|
| Delete a dialog for all usersusing the forceDeleteparameter. | Owner | Owner | Owner |
| Delete a dialog for a current user | Owner | Owner,Occupant | Owner,Occupant |
Get number of dialogs
You can get a number of dialogs using the getChatDialogsCount() method. The request below will return a count of all group dialogs.
QBRequestGetBuilder requestBuilder = new QBRequestGetBuilder();
String field = "type";
Bundle bundle = new Bundle();
requestBuilder.addRule(field, QueryRule.IN, QBDialogType.GROUP.getCode());
QBRestChatService.getChatDialogsCount(requestBuilder, bundle).performAsync(new QBEntityCallback<Integer>() {
@Override
public void onSuccess(Integer count, Bundle bundle) {
}
@Override
public void onError(QBResponseException exception) {
}
});
val requestBuilder = QBRequestGetBuilder()
val field = "type"
val bundle = Bundle()
requestBuilder.addRule(field, QueryRule.IN, QBDialogType.GROUP.code)
QBRestChatService.getChatDialogsCount(requestBuilder, bundle).performAsync(object : QBEntityCallback<Int> {
override fun onSuccess(count: Int, bundle: Bundle) {
}
override fun onError(exception: QBResponseException) {
}
})
| Argument | Required | Description |
|---|
| requestBuilder | yes | Allows to set parameters for the request. |
| bundle | no | The bundle with response additional information. |
Get number of unread messages
To get a number of unread messages from a particular dialog, use the code snippet below.
QBRestChatService.getChatDialogById(dialog.getDialogId()).performAsync(new QBEntityCallback<QBChatDialog>() {
@Override
public void onSuccess(QBChatDialog chatDialog, Bundle bundle) {
// get unread messages count
int unreadMessageCount = chatDialog.getUnreadMessageCount();
}
@Override
public void onError(QBResponseException exception) {
}
});
QBRestChatService.getChatDialogById(dialog.dialogId).performAsync(object : QBEntityCallback<QBChatDialog> {
override fun onSuccess(chatDialog: QBChatDialog?, bundle: Bundle?) {
let unreadMessageCount = chatDialog.unreadMessageCount
}
override fun onError(exception: QBResponseException?) {
}
})
You can also retrieve total unread messages count by using the getTotalUnreadMessagesCount() method.
Set<String> dialogsIds = new HashSet<String>();
dialogsIds.add("44g9867978v894365tf7g3y4");
dialogsIds.add("47r8738478394ffdi39id493");
Bundle bundle = new Bundle();
QBRestChatService.getTotalUnreadMessagesCount(dialogsIds, bundle).performAsync(new QBEntityCallback<Integer>() {
@Override
public void onSuccess(Integer totalCount, Bundle bundle) {
}
@Override
public void onError(QBResponseException exception) {
}
});
val dialogsIds = HashSet<String>()
dialogsIds.add("44g9867978v894365tf7g3y4")
dialogsIds.add("47r8738478394ffdi39id493")
val bundle = Bundle()
QBRestChatService.getTotalUnreadMessagesCount(dialogsIds, bundle).performAsync(object : QBEntityCallback<Int> {
override fun onSuccess(integer: Int?, bundle: Bundle?) {
}
override fun onError(exception: QBResponseException?) {
}
})
| Argument | Required | Description |
|---|
| dialogsIds | yes | IDs of dialogs.- If dialogsIds are not specified, the total number of unread messages for all dialogs of the user will be returned.- If dialogsIds are specified, the number of unread messages for each specified dialog will be returned. Also, the total number of unread messages for all dialogs of the user will be returned. |
Resources
A sequence of steps a user takes to start a dialog by moving through the application lifecycle.
